Lorsque vous déployez une application, vous devez généralement utiliser un proxy Web AppBuilder. prend en charge l’utilisation des proxy dans les situations suivantes :
- Accès à des ressources interdomaines
- Requêtes dépassant 2048 caractères
- Accès à des ressources sécurisées par authentification à base de jetons
- Identifiants de connexion d'application OAuth 2.0.
- Activation de la consignation
- Limitation de débit basée sur la ressource et le référant
Par défaut, l’application téléchargée utilise le proxy fourni par ArcGIS Enterprise. Spécifiez votre proxy et vos règles en modifiant la propriété httpProxy dans le fichier de configuration de l'application. La propriété httpProxy contient les attributs suivants :
| Attribut | Description |
|---|---|
| useProxy | Booléen. Facultatif. Valeur par défaut : true (vrai). Si la valeur est false (faux), les requêtes n'utilisent aucun proxy. |
| url | Chaîne. Facultatif. URL indiquant l'emplacement du proxy. Si la requête ne correspond à aucune règle de proxy, mais qu'un proxy doit être utilisé, par exemple dans le cas d'une requête interdomaines, alors ce proxy sera utilisé. |
| alwaysUseProxy | Booléen. Facultatif. Indique si le proxy doit toujours être utilisé pour assurer la communication avec une extrémité REST. Valeur par défaut : false (faux). Si la requête ne correspond à aucune règle de proxy et qu'aucun proxy n'est nécessaire, l'application vérifie cette propriété pour déterminer comment utiliser le proxy ultérieurement. Si la valeur est False (faux), la requête n'est pas transmise au proxy référencé par url. Si la valeur est True (vrai), la requête est transmise au proxy référencé par url. |
| règle | Objet[]. Facultatif. Définit le proxy pour un jeu de ressources présentant le même préfixe d'URL. Si l'URL de demande correspond à une règle, la requête est acheminée via le proxy. Chaque règle a deux propriétés :
|
Attention :
Lorsque useProxy a la valeur False (faux) et qu'une requête est supérieure à 2 048 caractères, une requête POST est envoyée à la place d'une requête GET. De plus, si le service prend en charge CORS, la requête POST peut être envoyée directement au service. Sinon, la requête POST échoue. Lorsque useProxy a la valeur True et qu'une requête POST est envoyée, si le service ne prend pas en charge CORS, la requête POST est envoyée automatiquement par le proxy.
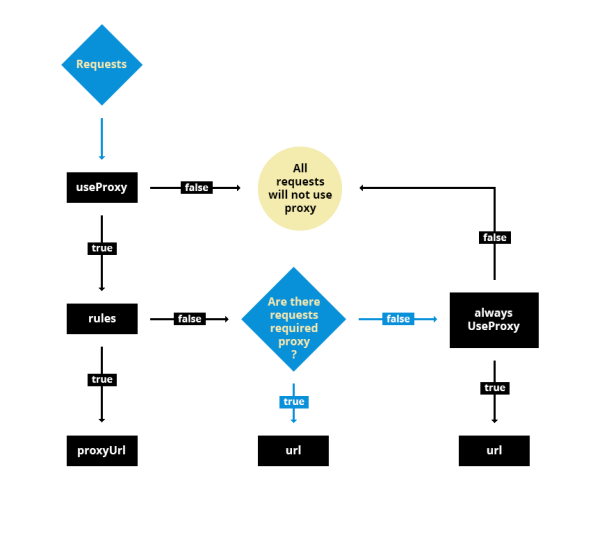
L'exemple suivant illustre le fonctionnement des proxy avec les attributs ci-dessus :
- L'application vérifie useProxy.
- Si la valeur est false (faux), les requêtes n'utilisent aucun proxy.
- Si la valeur est True (vrai), l'application vérifie rules.
- Si la requête correspond aux règles de proxy, l'application utilise le jeu proxyUrl dans les règles.
- Si la requête ne correspond à aucune règle de proxy, mais qu'un proxy doit être utilisé, par exemple dans le cas d'une requête interdomaines, l'application utilise le proxy référencé par url.
- Si la requête ne correspond à aucune règle de proxy et si aucun proxy n'est nécessaire, l'application vérifie ensuite alwaysUseProxy.
- Si la valeur est False (faux), la requête n'est pas transmise au proxy référencé par url.
- Si la valeur est True (vrai), la requête est transmise au proxy référencé par url.

Exemple :
"httpProxy": {
"useProxy": true,
"url": "http://gallery.chn.esri.com/arcgis/sharing/proxy",
"alwaysUseProxy": false,
"rules": [{
"urlPrefix": "http://route.arcgis.com/",
"proxyUrl": "resource-proxy-1.0/DotNet/proxy.ashx"
}]
}
En outre, Esri fournit trois serveurs proxy, chacun ciblant une plateforme côté serveur spécifique : ASP.NET, Java/JSP et PHP. Téléchargez et déployez le proxy approprié à votre plateforme sur GitHub. Consultez également les exemples Utilisation du proxy.
Vous avez un commentaire à formuler concernant cette rubrique ?